抖音热搜!南宁二中星轨大瓜全梳理,把自己和男朋友的故事写成书,记录他们在各个角落的亲密行为,真实故事撰写!
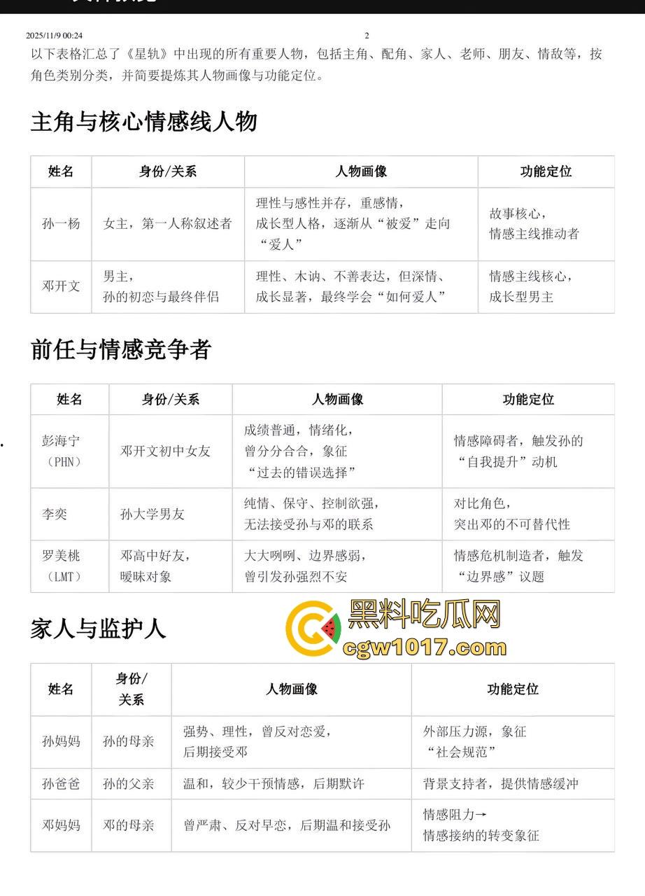
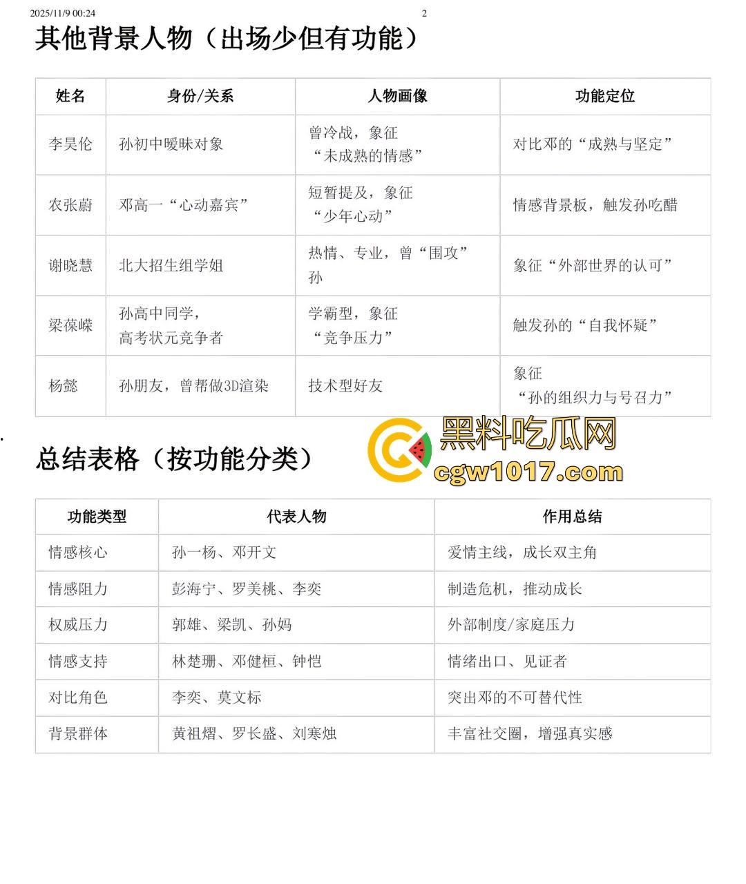
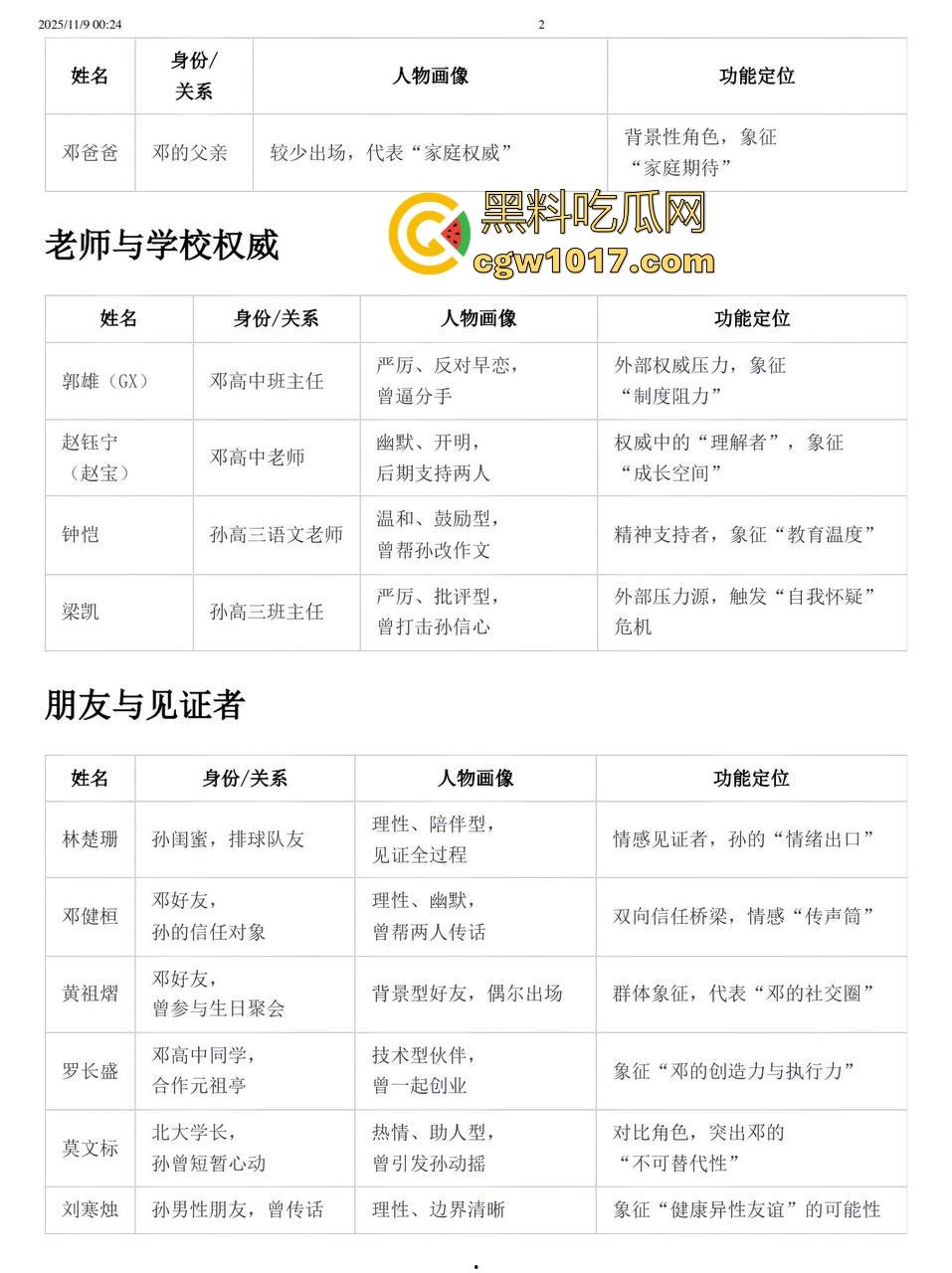
南宁二中星轨小说,南宁二中一名学生将自己校园恋爱的经历写成一本自传小说,且均以真名命名,写了在学校各个地点享受饕餮盛宴,初中相遇→暗恋→暧昧→高三正式在一起;老师家长阻挠、学业压力、沟通错位,多次分合。











大学篇:异地、聊天时差、情绪需求失衡→彻底分手;双方各自尝试新恋情失败。
重逢篇:一年后因“无人可替代”的共识复合,共同解决家长、异地、边界感等遗留问题,决定“奔着一辈子去”。






#黑料 #吃瓜 #抖音热搜 #南宁二中 #星轨大瓜 #抖音 #热门事件
文章版权声明:除非注明,否则均为51吃瓜网站原创文章,转载或复制请以超链接形式并注明出处。
湖北职业学院【江雯彤】恋爱时疯狂榨干男友钱包,分手后被狠心曝光,教室后排自慰调教,传统位爆操,第一母狗实锤!
« 上一篇
2025-12-05
云南街头拳击赛火爆开打!1米8大哥被爆冷击败,旁边还带个穿绿马甲的裁判观赛,能动手就动手好吧!
下一篇 »
2025-12-05